โครงสร้างการบริหาร
- หมวด: category TH
- เผยแพร่เมื่อ: วันอังคาร, 13 กรกฎาคม 2564 15:36
- เขียนโดย Super User
- ฮิต: 11505
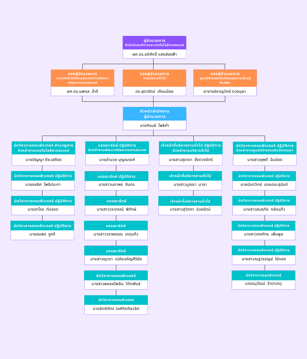
| ⧜⧜ โครงสร้างการบริหาร ⧜⧜ |

✥ บริการของสำนักฯ
| ⦿ งานพัฒนาบริการทรัพยากรสารสนเทศ |
⦿ งานเทคโนโลยีสารสนเทศ / งานศูนย์สร้างสรรค์นวัตกรรมการเรียนรู้อัจฉริยะ | |||||||
![]() |
![]() |
![]() |
![]() |
![]() |
![]() |
![]() |
![]() |
|
| บริการยืมต่อ ออนไลน์ |
หนังสือ อิเล็กทรอนิกส์ |
หนังสือ อิเล็กทรอนิกส์ ของสำนักฯ |
ฐานข้อมูล ออนไลน์ |
Microsoft Office 365 for Education |
Google Workspace for Education |
ซอฟต์แวร์ลิขสิทธิ์(Licensed Software)OS/MS Office | บัญชีผู้เข้าใช้งาน |
|
![]() |
![]() |
![]() |
![]() |
![]() |
![]() |
|||
| สืบค้นข้อมูล ห้องสมุด |
สมัครสมาชิก ห้องสมุดออนไลน์ |
บริการยืม-คืน ออนไลน์ |
บริการช่วยการค้นคว้าออนไลน์(สวท.) |
ระบบสมัครสอบทักษะคอมพิวเตอร์ |
ระบบบริการออนไลน์ |
|||
![]() |
![]() |
![]() |
![]() |
|||||
| GALE E-BOOK |
ฐานข้อมูลท้องถิ่น e-chayaratchaphuri |
ฐานข้อมูล BOOKDOSE PATH E-Library |
บริการจองห้องประชุมร่มฉัตร ชั้น 6 |
|||||
| ⧜⧜ โครงสร้างการบริหาร ⧜⧜ |

| ⧜⧜ แผนกลยุทธ์ แผนยุทธศาสตร์ / แผนบริหารความเสี่ยง ⧜⧜ |
| ◼ แผนบริหารความเสี่ยง |
|
| ⧫ | แผนบริหารความเสี่ยง ประจำปีงบประมาณ 2568 (ปรับปรุง วันที่ 25 ธันวาคม 2568) PDF |
| ⧫ | แผนบริหารความเสี่ยง ประจำปีงบประมาณ 2568 (ปรับปรุง วันที่ 25 ธันวาคม 2568) ebook |
| ⧫ | แผนบริหารความเสี่ยง ประจำปีงบประมาณ 2567 (ฉบับปรับปรุง) (ปรับปรุง วันที่ 19 มิถุนายน 2567) |
| ⧫ | แผนบริหารความเสี่ยง ประจำปีงบประมาณ 2567 (ข้อมูล ณ วันที่ 28 ธันวาคม 2566) PDF |
| ⧫ | แผนบริหารความเสี่ยง ประจำปีงบประมาณ 2567 (ข้อมูล ณ วันที่ 28 ธันวาคม 2566) ebook |
| ⧫ | แผนบริหารความเสี่ยง ประจำปีงบประมาณ 2566 (ข้อมูล ณ วันที่ 18 มกราคม 2566) |
| ⧫ | แผนบริหารความเสี่ยง ประจำปีงบประมาณ 2565 (ข้อมูล ณ วันที่ 8 มีนาคม 2565) |
| ⧫ | แผนบริหารความเสี่ยง ประจำปีงบประมาณ 2564 (ฉบับปรับปรุง) (ปรับปรุง 25 มกราคม พ.ศ. 2564) |
| ⧫ | แผนบริหารความเสี่ยง ประจำปีงบประมาณ 2564 (เดือนพฤศจิกายน พ.ศ. 2563) |
| ⧫ | แผนบริหารความเสี่ยง ประจำปีงบประมาณ 2563 (ฉบับถ่ายทอด) (เดือนธันวาคม พ.ศ. 2562) |
| ⧫ | แผนบริหารความเสี่ยง ประจำปีงบประมาณ 2562 (ฉบับปรับปรุง) (เดือนกรกฎาคม พ.ศ. 2562) |
| ◼ รายงานผลการดำเนินงานแผนกลยุทธ์ |
|
| ⧫ | รายงานการประเมินผลการดำเนินงานตามตัวบ่งชี้ของแผนกลยุทธ์ ประจำปีงบประมาณ พ.ศ. 2568 (1 ตุลาคม 2567 - วันที่ 30 กันยายน 2568) (ข้อมูล ณ วันที่ 10 เมษายน 2569) |
| ⧫ | รายงานการประเมินผลการดำเนินงานตามตัวบ่งชี้ของแผนกลยุทธ์ ประจำปีงบประมาณ พ.ศ. 2567 |
| ⧫ | รายงานการประเมินผลการดำเนินงานตามตัวบ่งชี้ของแผนกลยุทธ์ ประจำปีงบประมาณ พ.ศ. 2566 (ฉบับปรับปรุง กุมภาพันธ์ 2567) |
| ⧫ | รายงานการประเมินผลการดำเนินงานตามตัวบ่งชี้ของแผนกลยุทธ์ ประจำปีงบประมาณ พ.ศ. 2566 |
| ⧫ | รายงานการประเมินผลการดำเนินงานตามตัวบ่งชี้ของแผนกลยุทธ์ ประจำปีงบประมาณ พ.ศ. 2565 |
| ⧫ | รายงานผลการดำเนินงานตามแผนกลยุทธ์ (พ.ศ. 2565-2568) รอบ 12 เดือน (1 ตุลาคม 2564 - วันที่ 30 กันยายน 2565) |
| ⧫ | รายงานผลการดำเนินงานแผนกลยุทธ์ ประจำปีงบประมาณ 2564 รอบ 12 เดือน (ตุลาคม 2563 - กันยายน 2564) |
| ⧫ | รายงานผลการดำเนินงานแผนกลยุทธ์ ประจำปีงบประมาณ 2564 รอบ 6 เดือน (1 ตุลาคม 2563 - 31 มีนาคม 2564) |
| ◼ รายงานผลการดำเนินงานแผนบริหารความเสี่ยง |
|
| ⧫ | รายงานการจัดการความเสี่ยง ประจำปีงบประมาณ พ.ศ. 2568 (1 ตุลาคม 2567 - 30 กันยายน 2568) (ข้อมูล ณ วันที่ 10 เมษายน 2569) |
| ⧫ | รายงานการบริหารความเสี่ยง ประจำปีงบประมาณ พ.ศ. 2567 |
| ⧫ | รายงานการบริหารความเสี่ยง ประจำปีงบประมาณ พ.ศ. 2566 |
| ⧫ | รายงานการบริหารความเสี่ยง ประจำปีงบประมาณ พ.ศ. 2565 |
| ⧫ | รายงานผลการดำเนินงานแผนบริหารความเสี่ยง ปีงบประมาณ 2564 รอบ 12 เดือน (ตุลาคม 2563 - กันยายน 2564) |
| ⧫ | รายงานผลการกำกับติดตามการดำเนินงานตามแผนบริหารความเสียง ประจำปีงบประมาณ 2564 รอบ 6 เดือน (1 ตุลาคม 2563 - 31 มีนาคม 2564) |
| ⧜⧜ ปรัชญา /วิสัยทัศน์ /พันธกิจ ⧜⧜ |

◼ ปรัชญา (Philosophy)
พัฒนาทรัพยากรสารสนเทศและเทคโนโลยีดิจิทัลอย่างมีคุณภาพ เพื่อสร้างคนให้มีคุณค่า และขับเคลื่อนมหาวิทยาลัยสู่ความยั่งยืน
◼ ค่านิยมองค์กร (Core Values)
สํานักวิทยบริการและเทคโนโลยีสารสนเทศ ยึดค่านิยมของมหาวิทยาลัยราชภัฏหมู่บ้านจอมบึง เป็นแนวทางขับเคลื่อนองค์กร ดังนี้
1. การทํางานเป็นทีม (Teamwork)
2. การสื่อสารให้เข้าใจ (Clear Communication)
3. ความโปร่งใสและเป็นธรรม (Transparency and Fairness)
4. การลงมือทําเป็นระบบ (Systematic Action)
◼ วิสัยทัศน์ (Vision)
เป็นศูนย์กลางการเรียนรู้อัจฉริยะ มุ่งพัฒนาระบบฐานข้อมูลและให้บริการเทคโนโลยีสารสนเทศ ช่วยสนับสนุนและบริหารจัดการเพื่อยกระดับการเป็นมหาวิทยาลัยดิจิทัล
◼ พันธกิจ (Mission)
1. จัดหา รวบรวม และให้บริการทรัพยากรสารสนเทศที่ทันสมัยเพื่อสนับสนุนการเรียนการสอนและการวิจัย
2. ส่งเสริมและสนับสนุน ให้ทุกภาคส่วนของมหาวิทยาลัยฯ บริหารจัดการด้วยเทคโนโลยีสารสนเทศ
3. ส่งเสริมสนับสนุนภาพลักษณ์องค์กรเพื่อนําไปสู่มหาวิทยาลัยดิจิทัล
4. ส่งเสริมสนับสนุนการปฏิบัติราชการด้วยคุณธรรมและความโปร่งใสตามหลักธรรมมาภิบาล
◼ ประเด็นยุทธศาสตร์ (Strategic Issue)
ประเด็นยุทธศาสตร์ที่ 1 : สร้างบัณฑิตนักปฏิบัติพันธุ์บึงให้มีงานทํา
ประเด็นยุทธศาสตร์ที่ 2 : ทําประโยชน์ให้กับท้องถิ่น
ประเด็นยุทธศาสตร์ที่ 3 : บริหารจัดการให้สามารถแข่งขันได้
ปรับปรุงข้อมูลตามแผนยุทธศาสตร์สํานักวิทยบริการและเทคโนโลยีสารสนเทศ ระยะ 5 ปี (พ.ศ. 2566 – 2570) ฉบับปรับปรุง พ.ศ. 2569
ข้อมูล ณ วันที่ 16 เมษายน 2569
| ⧜⧜ ประวัติความเป็นมา ⧜⧜ |
สำนักวิทยบริการและเทคโนโลยีสารสนเทศ ประกอบด้วยหน่วยงานที่สำคัญ 2 ส่วนคือ ส่วนห้องสมุด และ ส่วนคอมพิวเตอร์ ซึ่งงานด้านห้องสมุดได้จัดตั้งขึ้นมาพร้อมกับวิทยาลัยหมู่บ้านจอมบึง เมื่อวันที่ 1 มีนาคม 2497 โดยในระยะแรกยังไม่มีบุคลากรที่มีความรู้ด้านบรรณารักษ์เข้ามาบริหารจัดการ จึงใช้ชื่อว่า ห้องสมุด
◼ ส่วนห้องสมุด
| • 1 มีนาคม พ.ศ. 2497 | เริ่มก่อตั้ง จากหน่วยงานที่เรียกว่า ห้องสมุด |
| • พ.ศ. 2510 | เริ่มก่อตั้งเป็นห้องสมุด ตั้งอยู่ในอาคารเรียนชั่วคราว |
| • พ.ศ. 2513 | ย้ายไปตั้งอยู่ที่อาคาร 1 ชั้น 2 |
| • พ.ศ. 2514 | ย้ายไปตั้งอยู่ที่อาคาร 2 ชั้น 2 |
| • พ.ศ. 2516 | ยกฐานะขึ้นเป็นแผนกห้องสมุด มีสถานที่เป็นอาคารเอกเทศ 2 ชั้น 1 หลัง |
| • พ.ศ. 2528 | ยกฐานะขึ้นเป็นฝ่ายหอสมุด |
| • พ.ศ. 2535 - 2538 | เริ่มนำโปรแกรมสำเร็จรูป CDS-ISIS เข้ามาใช้ในการดำเนินงานและการให้บริการ |
| • พ.ศ. 2538 | ยกฐานะขึ้นเป็น สำนักวิทยบริการ |
| • พ.ศ. 2540 | ใช้โปรแกรมสำเร็จรูป CDS-ISIS อย่างเต็มรูปแบบ |
| • พ.ศ. 2541 |
มีการนำเทคโนโลยีใหม่ ๆ เช่น การใช้บาร์โค้ดในการยืม - คืน เอกสาร หรือหนังสือต่างๆ ฐานข้อมูลออนไลน์ที่คณาจารย์และนักศึกษาสามารถใช้ เพื่อการเรียนการสอนมาให้บริการที่ |
| • พ.ศ. 2542 |
มีอาคารวิทยบริการเป็นเอกเทศ ขนาด 6 ชั้น เนื้อที่ 4,973 ตารางเมตร โดยมีการนำระบบห้องสมุดอัติโนมัติ ระบบ VTLS มาใช้ในการดำเนินงานและการให้บริการ โดยเริ่มนำมาทดลองใช้ตั้งแต่วันที่ 9 กรกฎาคม 2542 และสามารถดำเนินงานและให้บริการโดยระบบ VTLS เต็มรูปแบบตั้งแต่วันที่ 1 ธันวาคม 2542 |
| • พ.ศ. 2543 |
พัฒนาและปรับปรุงอาคารสำนักวิทยบริการ ให้สามารถรองรับเทคโนโลยีสารสนเทศ เช่น ระบบคอมพิวเตอร์ เครือข่ายภายใน (LAN) ปรับปรุงระบบไฟฟ้าภายในอาคาร เป็นต้น นอกจากนี้ยังมีการให้บริการต่างๆ ดังนี้ - ให้บริการสืบค้นข้อมูลผ่านระบบเครือข่ายอินเตอร์เน็ต - ใช้ระบบ CDS-ISIS มาจัดทำฐานข้อมูลดรรชนีวารสาร - จัดตั้งห้องข้อมูลท้องถิ่น - พัฒนาปรับปรุงฝ่ายพัฒนาและส่งเสริมเทคโนโลยีทางการศึกษา |
◼ ส่วนคอมพิวเตอร์
| • 22 กันยายน พ.ศ. 2540 |
ได้จัดตั้งส่วนงานด้านคอมพิวเตอร์ขึ้น ซึ่งในขณะนั้นใช้ชื่อหน่วยงานว่า ศูนย์คอมพิวเตอร์ โดยมีภารกิจตามประกาศของสถาบันราชภัฏหมู่บ้านจอมบึง เรื่องการจัดตั้งศูนย์คอมพิวเตอร์ 4 ประการคือ 1. ให้บริการอาจารย์ นักศึกษา บุคลากรของสถาบันได้ศึกษาค้นคว้า และฝึกทักษะด้านคอมพิวเตอร์ 2. ให้การสนับสนุนการพัฒนาการเรียนการสอนของอาจารย์และนักศึกษาของสถาบัน 3. พัฒนาหลักสูตรการอบรมและจัดอบรมคอมพิวเตอร์แก่อาจารย์ นักศึกษา บุคลากรของสถาบัน และบุคลากรในท้องถิ่นตามความต้องการของท้องถิ่น 4. ดำเนินงานอื่นๆ ตามที่สถาบันราชภัฏหมู่บ้านจอมบึงมอบหมายให้แก่สำนักคอมพิวเตอร์ |
| • พ.ศ. 2546 | สถาบันราชภัฏหมู่บ้านจอมบึงมีการปรับโครงสร้างของหน่วยงานภายในสถาบัน โดยยกฐานะเป็น สำนักคอมพิวเตอร์และเทคโนโลยีสารสนเทศ |
◼ สำนักวิทยบริการและเทคโนโลยีสารสนเทศ
| • พ.ศ. 2547 |
ได้มีพระราชบัญญัติมหาวิทยาลัยราชภัฏ เปลี่ยนชื่อสถาบันราชภัฏหมู่บ้านจอมบึง เป็นมหาวิทยาลัยราชภัฏหมู่บ้านจอมบึง และมีประกาศกฎกระทรวงศึกษาธิการได้ปรับโครงสร้างของหน่วยงานจึงได้รวม 2 หน่วยงานคือ สำนักวิทยบริการ และ สำนักคอมพิวเตอร์และเทคโนโลยีสารสนเทศ เข้าด้วยกัน ภายใต้ชื่อ “สำนักวิทยบริการและเทคโนโลยีสารสนเทศ” |
| • พ.ศ. 2549 |
งานเทคโนโนโลยีสารสนเทศ ได้ย้ายสำนักงานมาอยู่ที่ชั้น 1 อาคารศูนย์ภาษาและศูนย์คอมพิวเตอร์ โดยเปิดให้ใช้บริการห้องปฏิบัติการคอมพิวเตอร์ เพื่อการเรียนการสอน 8 ห้อง ห้องฝึกอบรมคอมพิวเตอร์ (Training Room) 1 ห้อง และห้องศึกษาค้นคว้าด้วยตนเอง (Self-Access Learning) 1 ห้อง |
| • พ.ศ. 2552 |
ระบบเครือข่ายอินเทอร์เน็ต ได้ปรับเปลี่ยนความเร็ว จาก 10 Mbps มาเปลี่ยน 1 Gbps และเพิ่มห้องการเรียนการสอนทางไกล เป็น 2 ห้อง ปรับเปลี่ยนเวอร์ชั่นโปรแกรมห้องสมุดอัตโนมัติ VTLS (Virginia Tech Library System) เป็น VTLS Virtua ILS มาจัดการแทนระบบเดิม เพื่อให้คณาจารย์และนักศึกษาสามารถใช้เพื่อการเรียนการสอนได้อย่างเต็มที่ และมีการนำระบบสารสนเทศ MIS มาใช้งาน |
| • พ.ศ. 2554 | มีการใช้งานระบบพิสูจน์ตัวตนก่อนเข้าใช้งานอินเทอร์เน็ต |
| • พ.ศ. 2558 |
มีการปรับปรุงระบบโครงสร้างเครือข่ายอินเทอร์เน็ตภายในมหาวิทยาลัย(Back Bone) ด้วยสายใยแก้วนำแสง (Fiber Optic) ทำการติดตั้งอุปกรณ์กระจายสัญญาณ (Core Switch) จำนวน 1 ตัว อุปกรณ์กระจายสัญญาณ(Distribution Switch) จำนวน 3 ตัว อุปกรณ์กระจายสัญญาณ (Access Switch) 21 และตัวอุปกรณ์กระจายสัญญาณไร้สาย (Access Point) จำนวน 90 ตัว และเชื่อมต่อไปยังอาคารต่างๆ เพื่อให้ครอบคลุมและรองรับการจัดการเรียนสอนสำหรับนักศึกษา อาจารย์และบุคลากรภายในมหาวิทยาลัย รวมทั้งเป็นสถาบันการศึกษาที่มีความพร้อมในการให้บริการเครือข่ายระบบอินเทอร์เน็ตพื้นฐานที่รองรับ IPv6 ครบ 3 ระบบ ได้แก่ ระบบ DNS Mail แ ละ Website IP V6 และมีระบบสอบมาตรฐานทักษะคอมพิวเตอร์ |
| • พ.ศ. 2559 | มีการปรับปรุงระบบห้องสมุดอัตโนมัติ (VTLS) จากเวอร์ชั่น 2011 เป็น เวอร์ชั่น 2012 |
| • พ.ศ. 2561 |
- มีการนำระบบห้องสมุดอัตโนมัติ Matrix มาใช้ในการปฏิบัติงานและการให้บริการสืบค้นทรัพยากรสารสนเทศ แทนการใช้งานระบบ VTLS Virtua ILS เดิม ซึ่งสามารถให้บริการผ่านเว็บเบราเซอร์และแอพพลิเคชันสำหรับการสืบค้นทรัพยากรสารสนเทศผ่านโทรศัพท์สมาร์ทโฟนโดยสามารถรองรับได้ทั้ง ระบบปฏิบัติการ IOS และ Android - มีการปรับปรุงระบบควบคุมอุณหภูมิห้องแม่ข่ายคอมพิวเตอร์ มีให้ความเหมาะสมเป็นไปตามมาตรฐาน Data Center - มีการขยายพื้นที่ให้บริการเครือข่ายไร้สายให้ครอบคลุมพื้นที่ภายในมหาวิทยาลัย เพื่อสนับสนุนการจัดการเรียนการสอน โดยการติดตั้งอุปกรณ์กระจายสัญญาณไร้สาย (Access Point) เพิ่มขึ้นจำนวน 43 ตัว |
| • พ.ศ. 2562 | มีการจัดซื้อเครื่องคอมพิวเตอร์จำนวน 160 เครื่อง เพื่อใช้สำหรับการเรียนการสอน |
| • พ.ศ. 2563 |
มีการปรับปรุงห้องประชุมสำหรับการอบรมและการประชุมออนไลน์แบบดิจิทัล เพื่อรองรับการเรียนการสอนและการประชุมในอนาคต จำนวน 1 ห้อง และจัดซื้อเครื่องคอมพิวเตอร์ จำนวน 40 เครื่อง เพื่อใช้สำหรับการเรียนการสอน |
| • พ.ศ. 2564 |
- มีการจัดทำโครงสร้างพื้นฐานด้านโทรคมนาคมเพื่อทัศนียภาพอันสวยงาม ด้วยการติดตั้งโครงข่ายเส้นใยแก้วนำแสง Fiber Optic Cable (FOC) ฝังในระดับใต้ดิน เพื่อใช้ทดแทนสายสื่อสารเดิม - มีการติดตั้งใบรับรองความปลอดภัยทางอิเล็กทรอนิกส์ (SSL Certificates) บนเครื่องแม่ข่าย เพื่อเพิ่มความปลอดภัยในการสื่อสารหรือส่งข้อมูลบนเครือข่าย - มีการนำระบบฐานข้อมูลหนังสืออิเล็กทรอนิกส์ (E-books) มาใช้ในการให้บริการกับคณาจารย์ บุคลากร และนักศึกษา ภายในมหาวิทยาลัย ซึ่งเป็นหนังสือหรือตำราภาษาอังกฤษ และการเพิ่มฐานข้อมูลการสืบค้นข้อมูลทางวิชาการออนไลน์ (E-Journal) จำนวน 3 ฐานข้อมูล คือ 1) Business 2) Science 3) Environmental studies and policy ซึ่งสามารถสืบค้นได้ทั้งจากภายในและภายนอกมหาวิทยาลัย |
| • พ.ศ. 2565 |
- โครงสร้างการแบ่งส่วนราชการของมหาวิทยาลัยราชภัฏหมู่บ้านจอมบึง ในส่วนของสานักวิทยบริการและเทคโนโลยีสารสนเทศ ประกอบด้วยงาน 4 งาน ได้แก่ งานบริหารทั่วไป งานพัฒนาบริการทรัพยากรสารสนเทศ งานเทคโนโลยี สารสนเทศ และศูนย์สร้างสรรค์นวัตกรรมการเรียนรู้อัจฉริยะ - มีการนำระบบฐานข้อมูลหนังสืออิเล็กทรอนิกส์ Gale eBooks และ Book Dose Path บริการวารสารอิเล็กทรอนิกส์ Gale Academic Onefile Selec E-Journal และบริการ Netflix มําให้บริการกับอาจารย์ บุคลากร และนักศึกษาภายในมหาวิทยาลัย |
| • พ.ศ. 2566 |
- กำกับดูแลงานสื่อสารภาพลักษณ์องค์กร ในส่วนกองกลาง สำนักงานอธิการบดี ตั้งแต่วันที่ 12 เมษายน 2566 - ปรับภูมิทัศน์ห้องประชุมร่มฉัตร ชั้น 6 อาคารสำนักวิทยบริการและเทคโนโลยีสารสนเทศ - ปรับปรุงห้องบริการดิจิทัลมีเดีย ชั้น 6 อาคารสำนักวิทยบริการและเทคโนโลยีสารสนเทศ - พัฒนาโครงสร้างพื้นฐานด้านเทคโนโลยีดิจิทัลให้มีความทันสมัย มีการกระจายอย่างทั่วถึง ครอบคลุมพื้นที่ให้บริการของมหาวิทยาลัย มีเสถียรภาพ มีความมั่นคงปลอดภัย ได้มาตรฐานสากล เพื่อให้สามารถให้บริการได้อย่างต่อเนื่อง พร้อมทั้งนำระบบ iMaster NCE-Campus สำหรับบริหารจัดการระบบเครือข่ายของมหาวิทยาลัย - ปรับปรุงประสิทธิภาพเครือข่ายหลักของมหาวิทยาลัย เป็นความเร็ว 100 Gbps และเครือข่ายระดับคณะและหน่วยงานย่อย เป็นความเร็ว 10 Gbps - พัฒนาการให้บริการระบบเครือข่ายไร้สายที่ได้มาตรฐานสามารถรองรับการเรียนการสอน การทำงานที่ครอบคลุมทั้งมหาวิทยาลัย รองรับอุปกรณ์เคลื่อนที่ ที่มีความหลากหลายได้ - พัฒนาการให้บริการระบบเครือข่ายไร้สายให้ครอบคลุมบริเวณหอพักนักศึกษาและบ้านพักอาจารย์ของมหาวิทยาลัย เพื่อรองรับการเรียนการสอนการทำงาน สนับสนุนนโยบํายการขับเคลื่อนมหาวิทยาลัยให้ก้าวสู่การเป็นมหาวิทยาลัยดิจิทัล (Digital University) - สร้างมาตรฐานการพัฒนาการให้บริการ ด้วยการนำเทคโนโลยีดิจิทัลมาใช้ในการบริหารจัดการ เช่น ระบบแจ้งซ่อมออนไลน์ ระบบจองห้องปฏิบัติการคอมพิวเตอร์ออนไลน์ ระบบประเมินความพึงพอใจออนไลน์ เป็นต้น - เพิ่มประสิทธิภาพการจัดการเรียนการสอนสำหรับห้องปฏิบัติการคอมพิวเตอร์โดยปรับปรุงระบบไฟฟ้า ใช้การควบคุมการทำงานด้วยระบบตัดไฟอัตโนมัติ Keytag ปรับปรุงระบบภาพ และปรับปรุงจอรับภาพเป็นขนาด 180 นิ้ว แบบ wide screen การเชื่อมต่อภาพและเสียงแบบ HDMI เพื่อรองรับการแสดงผลและเพิ่มประสิทธิภาพ การใช้งาน ปรับปรุงระบบเครือข่าย LAN ภายในห้องปฏิบัติการคอมพิวเตอร์ เป็น ความเร็ว 1 Gbps เพื่อเพิ่มประสิทธิภาพการใช้งาน |
| • พ.ศ. 2567 |
- เพิ่มประสิทธิภาพการจัดการเรียนการสอน โดยจัดซื้อเครื่องคอมพิวเตอร์สําหรับการประมวลผลแบบที่ 2 จํานวน 200 เครื่อง และจัดซื้อครุภัณฑ์การศึกษา 4รายการเพื่อให้เพียงพอต่อการเรียนการสอนและรองรับอุปกรณ์ที่ทันสมัยยิ่งขึ้น -สร้างห้องสตูดิโอพร้อมอุปกรณ์ผลิตสื่อดิจิทัลหรือบทเรียนออนไลน์สําหรับการจัดการเรียนการสอนรูปแบบออนไลน์ MCRU MOOC เพื่อพัฒนาศักยภาพการเรียนรู้ยุคดิจิทัล นําไปสู่การยกระดับการศึกษาและการเรียนรู้ตลอดชีวิตต่อไป - จัดซื้อชุดข้อสอบทักษะดิจิทัลตามมาตรฐานสากล ICDL Application Essentials จากบริษัท ICDL Thailand Company Limited จํานวน 250 ชุด และจัดซื้อชุดข้อสอบ IC3 Digital Literacy Certification จากบริษัท เออาร์ไอที จํากัด จํานวน 200 ชุด |
ปรับปรุงข้อมูล วันที่ 5 มกราคม 2567
| ■ งานบริหารงานทั่วไป | ■ งานพัฒนาบริการทรัพยากรสารสนเทศ | ■ งานเทคโนโลยีสารสนเทศ | ■ ศูนย์สร้างสรรค์นวัตกรรมการเรียนรู้อัจฉริยะ |
| • งานฐานข้อมูลออนไลน์ | |||
| • งานบริการบำรุงรักษาคอมพิวเตอร์ | |||
| • งานวารสารสิ่งพิมพ์ | |||
| • งานบริการเครือข่ายฯ | |||
| • งานบริการยืม-คืน หนังสือ | |||
| • งานวิเคราะห์ทรัพยากรสารสนเทศ | |||
