น้อมสำนึกในพระมหากรุณาธิคุณเป็นล้นพ้นอันหาที่สุดมิได้
Menu
หน้าแรก
เกี่ยวกับสำนักฯ
ข้อมูลทั่วไป ▸
ปรัชญา /วิสัยทัศน์ /พันธกิจ
ประวัติความเป็นมา
การบริหาร ▸
อำนาจหน้าที่การบริหาร
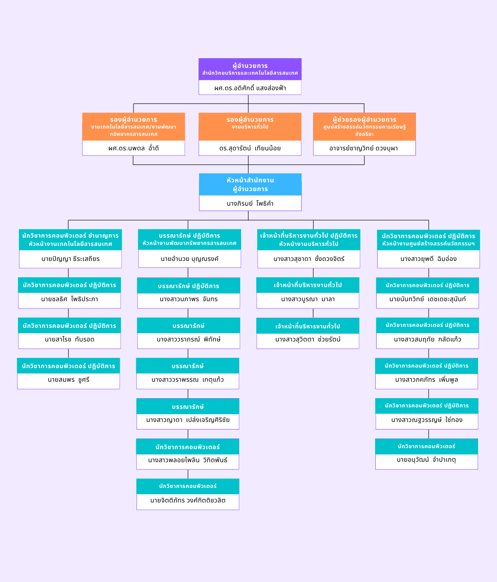
โครงสร้างหน่วยงาน
คณะกรรมการประจำสำนักฯ
ข้อมูลผู้บริหารและบุคลากร
นโยบายและคำรับรองการปฏิบัติราชการ
ทำเนียบผู้บริหาร
แผนกลยุทธ์ / แผนบริหารความเสี่ยง
แผนการดำเนินงาน / รายงานผล
การประกันคุณภาพการศึกษา
บริการของสำนักฯ
งานวิทยบริการ
งานเทคโนโลยีสารสนเทศ
ระบบงานบริการของสำนักฯ
แบบประเมินความพึงพอใจ
ผลประเมินความพึงพอใจ
สถิติการให้บริการ
เอกสารเผยแพร่
การคุ้มครองข้อมูลส่วนบุคคล (PDPA)
การประเมินคุณธรรมและความโปร่งใส (ITA)
คู่มือ/มาตรฐานการปฏิบัติงาน
คู่มือ/มาตรฐานการให้บริการ
คู่มือการใช้งาน
แบบฟอร์มขอใช้บริการ
แบบฟอร์มอื่นๆ ที่เกี่ยวข้อง
จดหมายข่าว
กฎระเบียบที่เกี่ยวข้อง
ระเบียบ/ข้อบังคับ มหาวิทยาลัย
กฏหมายอื่นๆ ที่เกี่ยวข้อง
ประกาศ/แนวปฏิบัติเกี่ยวกับสำนักฯ
พ.ร.บ.ว่าด้วยการกระทําความผิดเกี่ยวกับคอมพิวเตอร์
พรบ. การจัดซื้อจัดจ้างและการบริหารพัสดุภาครัฐ พ.ศ. 2560
ระเบียบกระทรวงการคลังว่าด้วยการจัดซื้อจัดจ้างฯ พ.ศ. 2560
ประกาศคณะกรรมการนโยบายการจัดซื้อจัดจ้างและการบริหารพัสดุภาครัฐ
ติดต่อ/สอบถาม
ติดต่อ
ช่องทางการร้องเรียน
เสนอแนะความคิดเห็น / แนะนำ ติชม / ร้องเรียน
สืบค้นหมายเลขโทรศัพท์ภายในมหาวิทยาลัย
คำถามที่พบบ่อย Q&A
ถาม-ตอบ(Q&A)
⧜⧜ โครงสร้างการบริหาร ⧜⧜